• 资讯
  • 产品
  • 数据
  • 关于我们
  • 商务合作
  • 三月312026
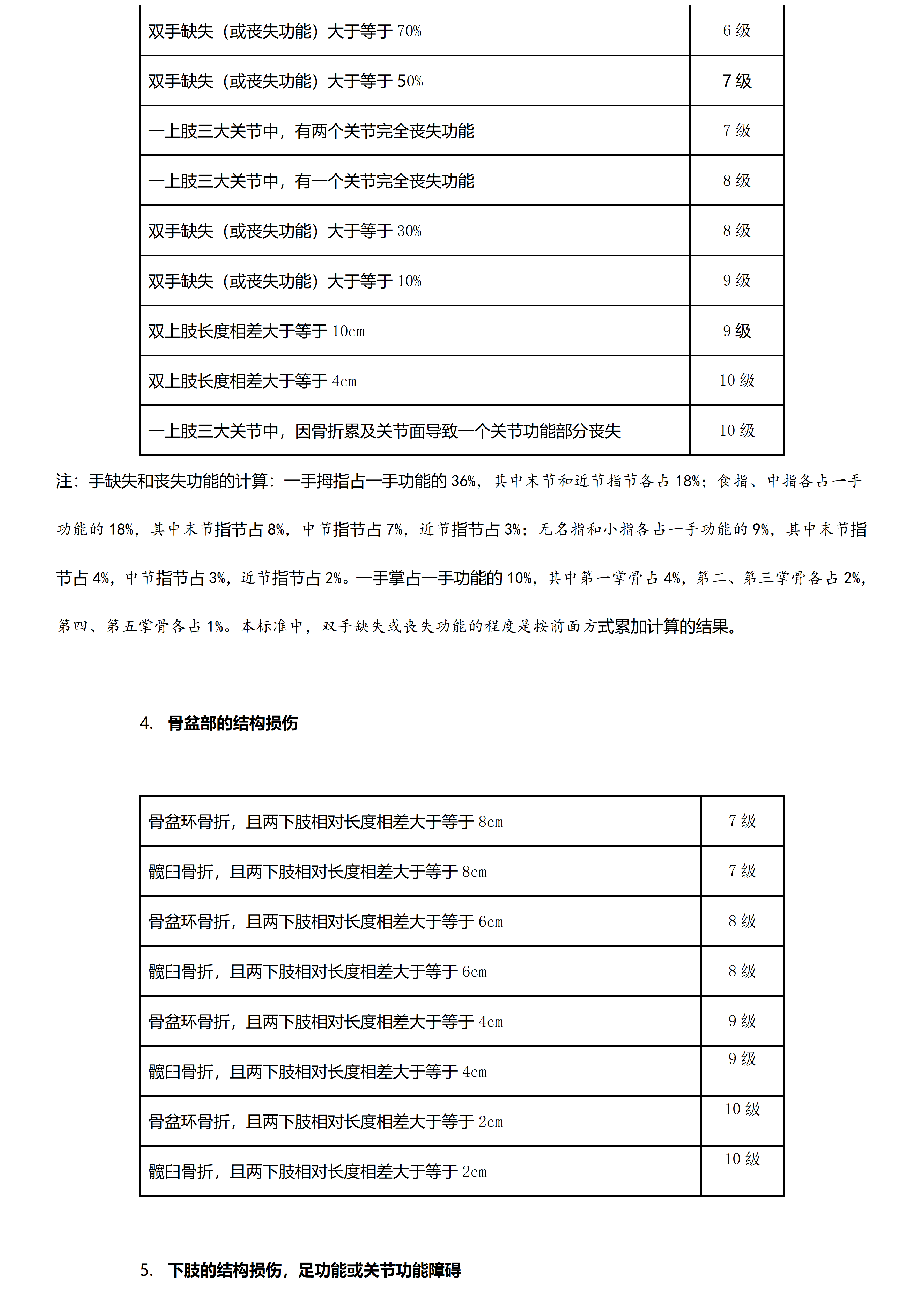
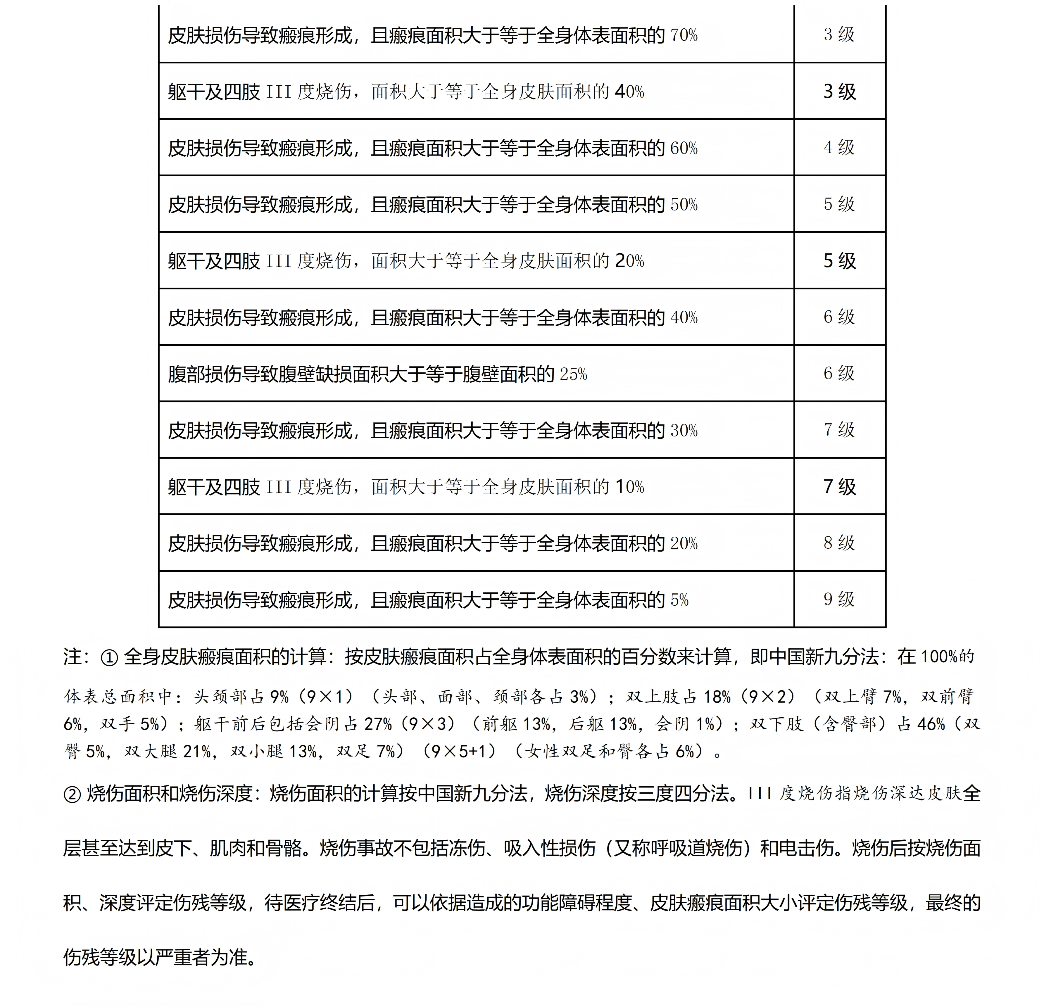
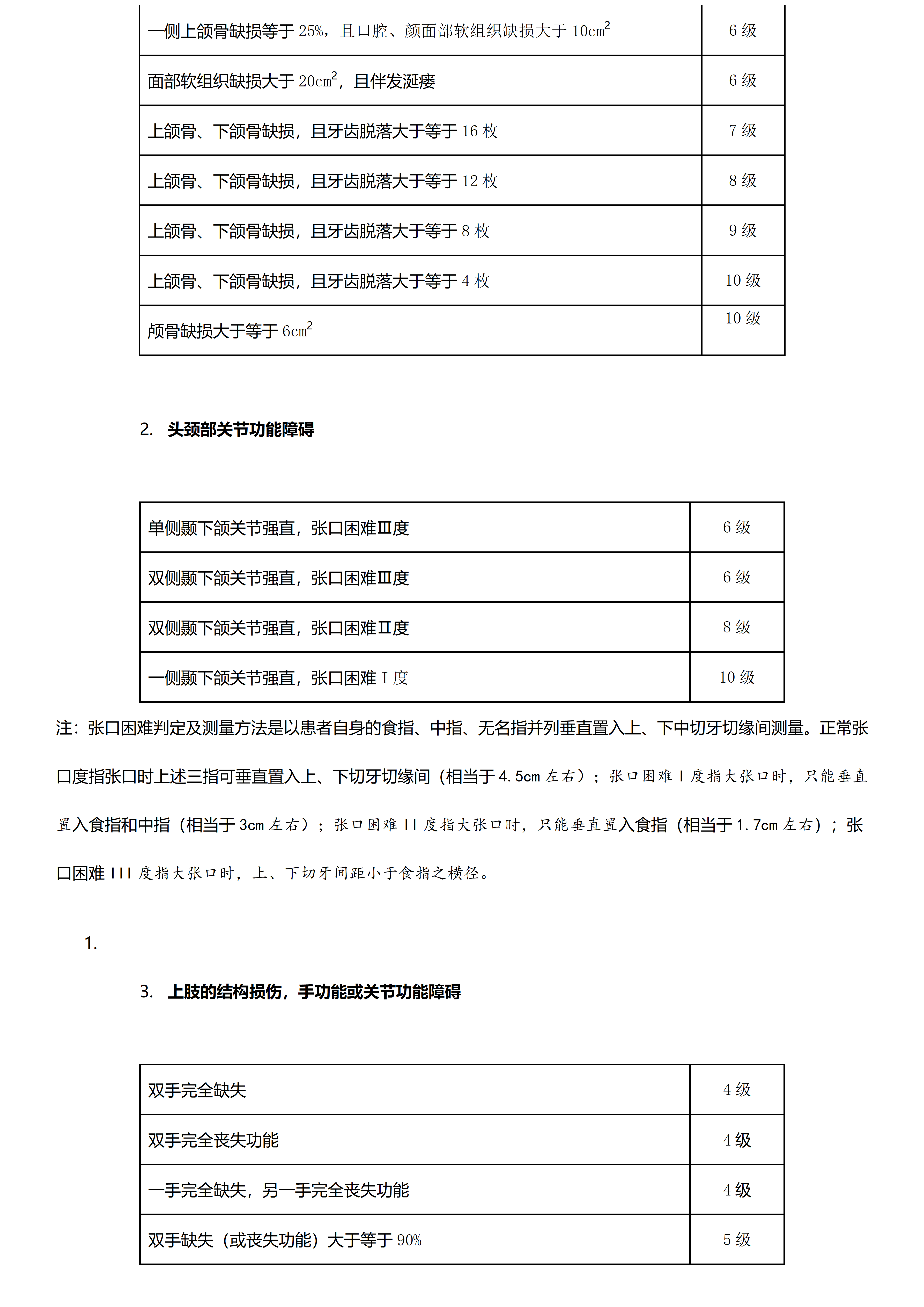
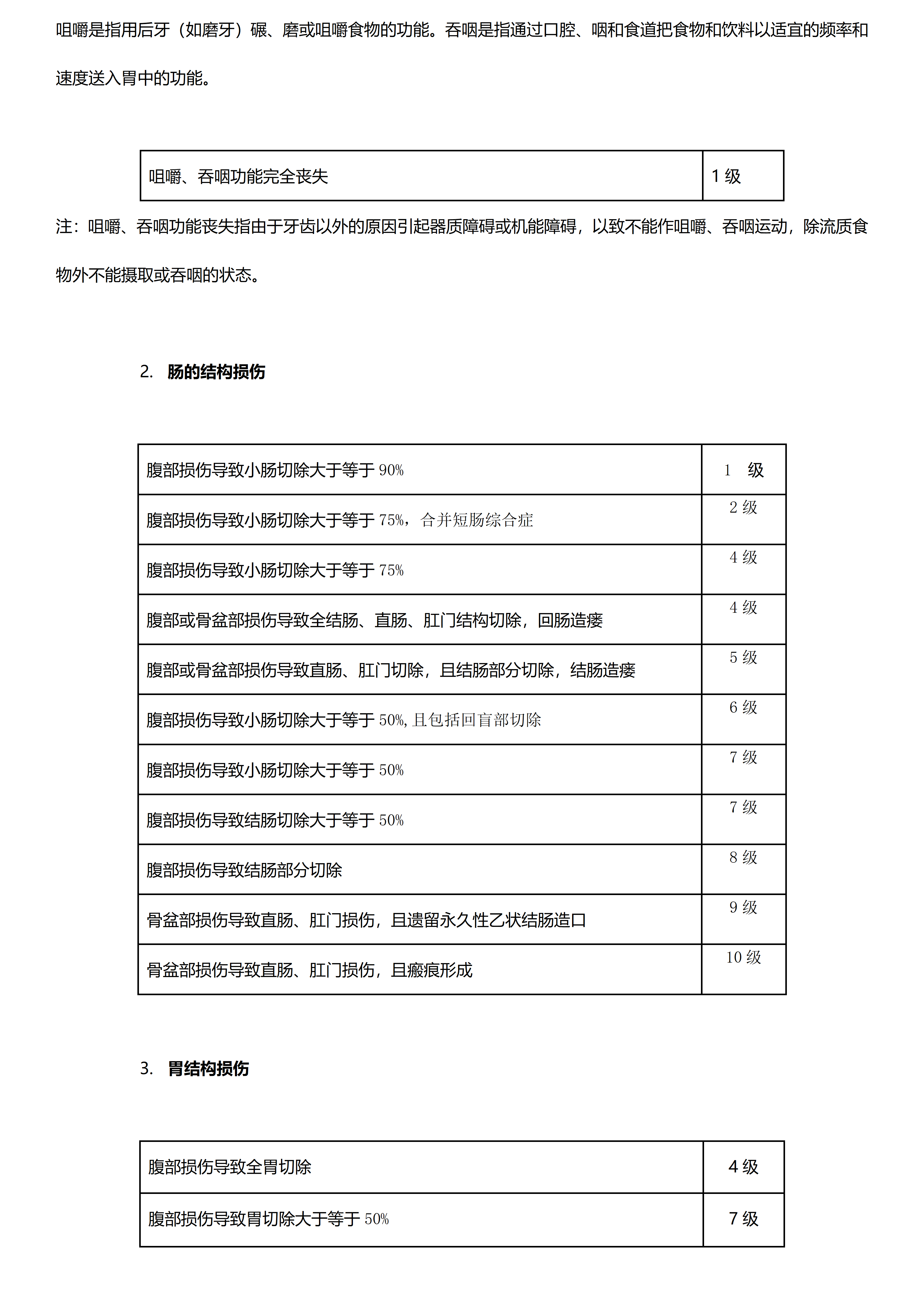
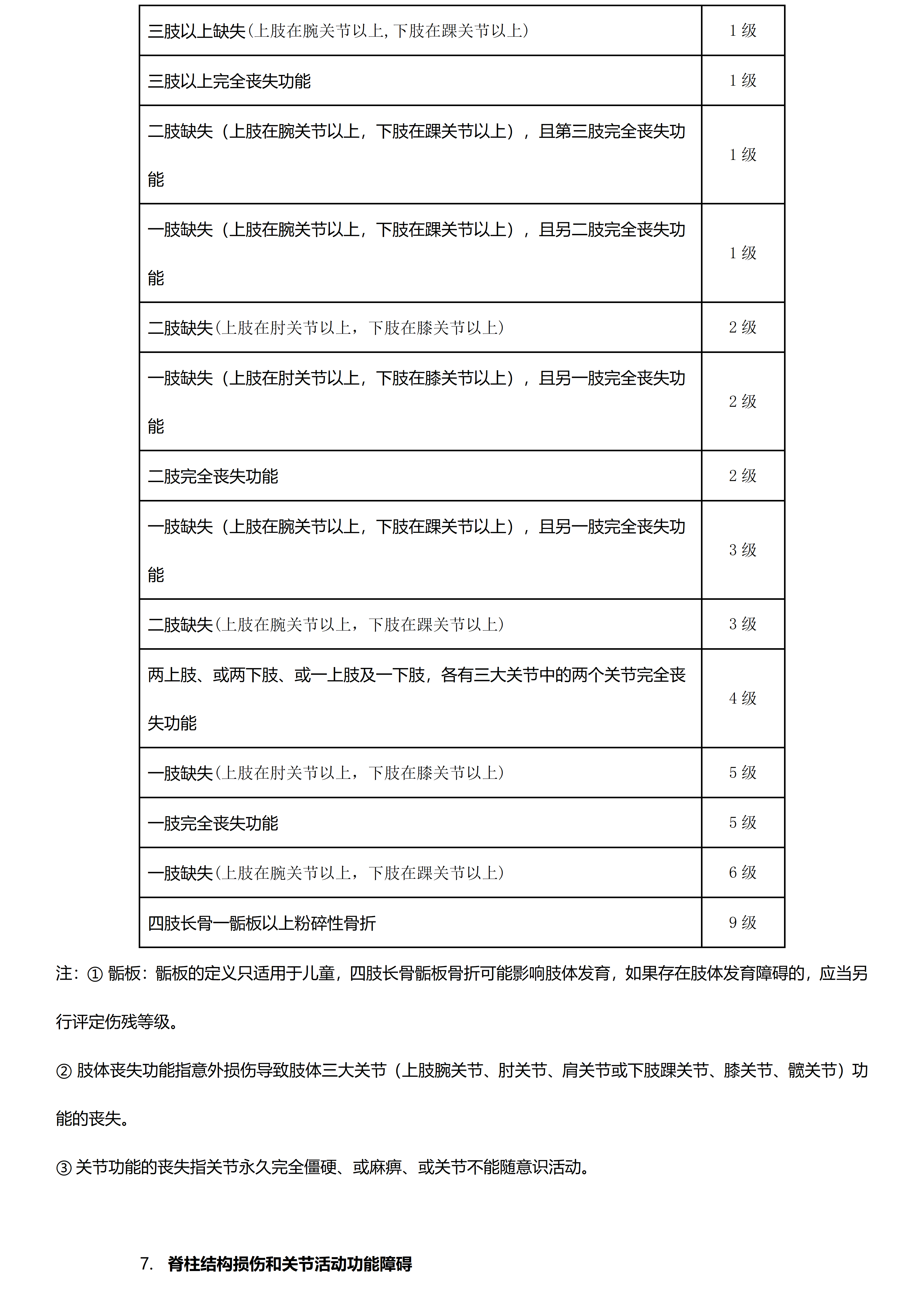
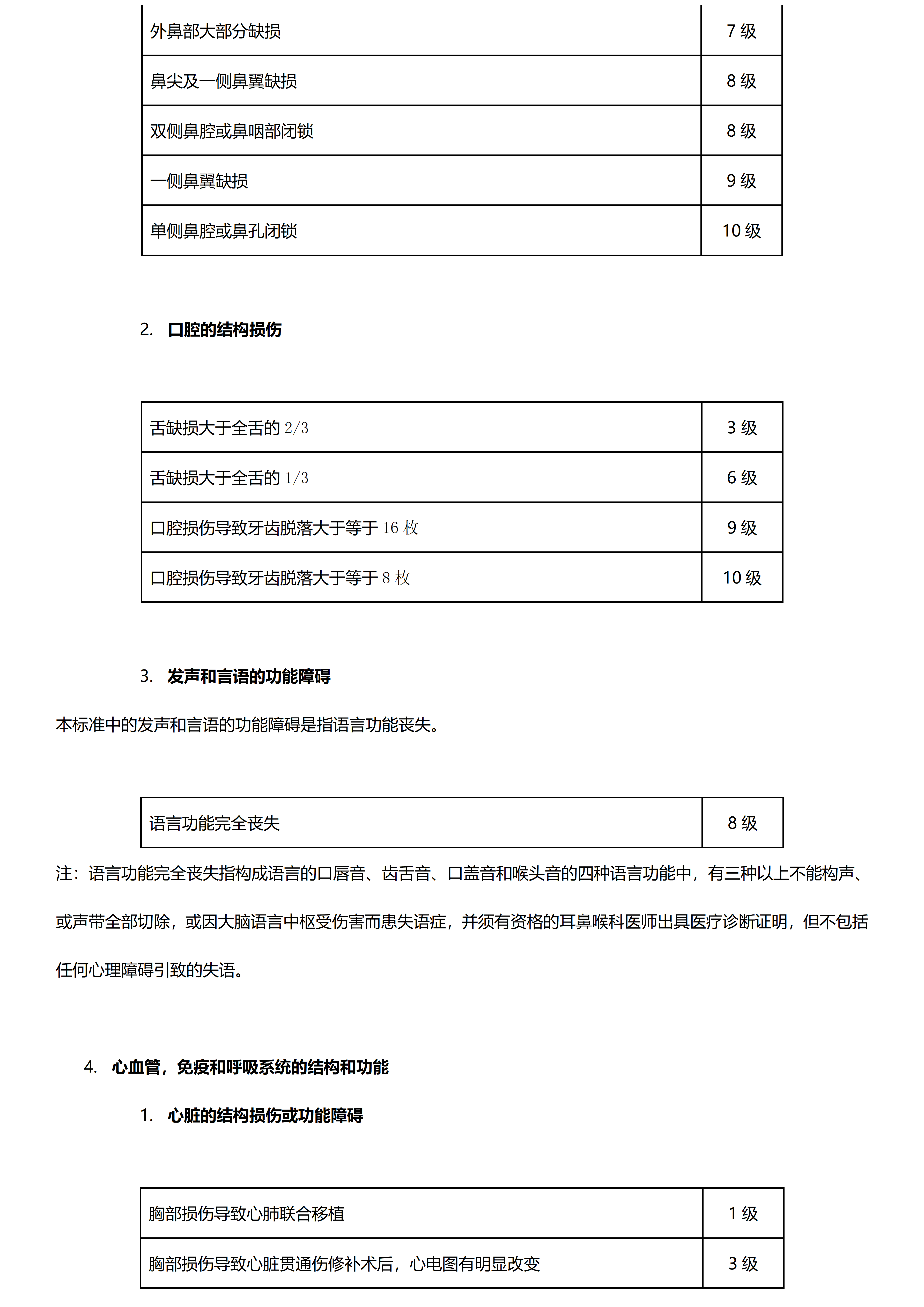
    2026雄安马拉松参赛人员人身保险说明书

业界新闻·资讯列表
  • 2026雄安马拉松参赛人员人身保险说明书
  • 2026常石造船岱山海岬半程马拉松成绩公示
  • 2026临泽马拉松报名须知
  • 026临泽马拉松竞赛规程

果动科技是基于大众体育运动的体育
数据专业服务公司,体育数据采集、存
储、分析、挖掘等全流程解决方案。

中国·福建·厦门市软件园一期科讯楼裙楼3F

Tel: 400-1010-422
service@spoorts.cn

  • 网站目录
    资讯
    赛事
    产品
    数据
    关于我们
    商务合作
  • 果动产品
    SDI大数据分析
    SCMS系统搭建
    SR赛事报名服务
    OA电子签到
    SDR果动马拉松大数据报告
  • 大数据分析
    中国田径协会马拉松等级认证
    马拉松赛事完赛成绩查询/检索
    马拉松赛事参赛资格条件检索
    历年马拉松数据
    马拉松跑者成绩排名
    个人马拉松数据
  • 更多服务
    果动马拉松赛事管理平台
    行业数据分析报告
    赛事电子签到设备
Copyright © 2016 - 2020 Spoorts Inc. 版权所有。闽ICP备16024621号